手机看新闻
监社御史2024-11-14 14:45:29关于《聊城市东昌府区侯营镇国土空间规划 (2021-2035年)》(公众意见征求稿)的公示公告
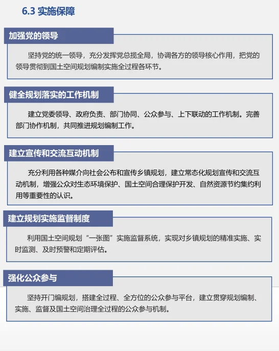
为贯彻落实党的二十大精神和《中共中央国务院关于建立国土空间规划体系并监督实施的若干意见》等文件要求,细化落实上位国土空间总体规划的管控要求,统筹全域国土空间保护、开发、利用、修复,合理配置资源要素,构建符合新时代、高品质生活、高效能治理要求的美丽国土,东昌府区侯营镇人民政府组织编制《聊城市东昌府区侯营镇国土空间规划(2021-2035年)》 (以下简称“本规划”)。
本规划全面学习贯彻落实党的二十大精神,统筹推进“五位一体”总体布局和协调推进“四个全面”战略布局,深入贯彻习近平生态文明思想和重要讲话精神,牢固确立绿水青山就是金山银山和守好绿水青山是头等大事的理念。坚持以人民为中心,树立创新、协调、绿色、开放、共享的新发展理念。坚持,坚持可持续发展道路,深化落实《聊城市国土空间总体规划(2021-2035年)》战略定位、空间管控及减量等目标要求,落实和细化各项指标要求,在全域层面实现“一张蓝图绘到底”。
规划确定城镇性质为聊城近郊以发展农业、商贸物流、文旅休闲为主的,与高铁新区协调发展的综合型城镇。严格落实片区目标定位,以自然地理格局、资源禀赋、产业发展条件、人口及交通流向为基础,结合区域适宜性分析,明确发展轴带及重要节点,发挥优势、彰显特色、错位发展,构建“一心、三轴、两廊、四区、多点”的国土空间总体格局。
为广泛听取公众意见、凝聚众智,进一步优化规划成果,即日起面向社会公开征集意见建议。
一、公示时间
2024年11月14日至2024年12月13日,公示期30日。
二、公示方式
聊城市东昌府区人民政府网站、聊城市自然资源和规划局网站、侯营镇党委政府政务公开栏。
三、意见反馈
公示期内,任何单位和个人可通过信件、电话、电子邮件等方式进行反馈。
邮寄地址:聊城市东昌府区侯营镇人民政府,请在信封上注明“东昌府区侯营镇国土空间规划意见建议”字样。电子邮箱:hy6166117@163.com,请在邮件标题标注“东昌府区侯营镇国土空间规划意见建议”字样。
联系人:焦先生
电话:0635-6051937




























免责声明:本文系注册用户(作者)在房产圈发布,房天下未对内容作任何修改或整理。本文仅代表作者观点,不代表房天下立场,若侵犯了您的合法权益,请进行投诉。对作者发布之内容,未经许可,不得转载。
还可以输入200字
带您纵览聊城楼市,轻松掌握水城楼市新动态!
9000元/平方米
9500元/平方米
12000元/平方米
9500元/平方米
11500元/平方米
15000元/平方米
11000元/平方米
9000元/平方米
6200元/平方米
6800元/平方米
| b | d | ||||||||
| c | q | t | |||||||
| f | j | s | w | ||||||
| g | n | ||||||||
| x | |||||||||
| h | z |